如何评价2026年1月30日A股市场行情?
本周最后一天了,被揍了一年的白酒地产终于扬眉吐气了一回,正好看到张梗图,笑的我合不拢嘴:

说实在的,就差了24小时,白酒和房企有什么基本面的反转么?
也没有,松绑三条红线这种事情难以扭转目前的房企资产负债表。
资本市场这种跌多了就涨,涨多了就跌的情况经常发生,不能以股价涨跌去反推基本面,这是大忌。
之前我说吃一口粪坑里的巧克力豆,吃了以后差点消化不良,没敢吱声,没想到昨天还吃了个涨停。

如果你非要参与,有色的钱想挣,房企的钱也想挣,既要还要。
那从思路上来说,我觉得可能一些就是做商业地产的reits,已经发出去的,或者有发出去预期的,带来的资产重估起码还是个算得上的逻辑。
投融管退打通以后,商业模式就能跑的通了,就不能按纯住开去估值,很多商业地产公司的ROI都在缓慢增加,客流量,销售额都在增加,资产只要能按照报表中的数字出表,那市场价格就会向净资产靠近。
看不懂的就不要想了,有大把的好生意,没必要掺和。
能看懂的,知道是哪几家的,按按计算器衡量下风险收益,挑一挑,选一选,里面有可能筛选出一些爆发力强的东西。
这个本身就是一种门槛,也是保护,风险很大,没有股息率兜底,不要强行上车。
白酒的话,据说是在交易飞天茅子批价上涨的逻辑,但是这个说实话,每年临近春节都会涨,算是季节性波动了。
不管怎么样,里面的投资者真的是憋了很久了,由衷的替他们感到高兴。
隔壁平台开始专项治理:

我感觉作为博主,打铁还需自身硬,不管到哪里都要行的端,坐的正。
不能因为到了一个相对封闭的圈子就放飞自我,这点我会时刻警醒。
布王发布业绩预告:

19.5亿到21.5亿,中位数20.5亿吧,符合我的预期。
我的预期在1月19的早报里有写:

虽然目前没有仓位了,布王依然是不可多得的好公司。
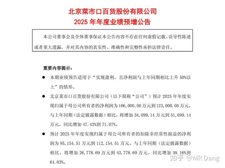
金店发布业绩预告:远超预期

10.6亿到12.3亿,取中位数11.45亿。
则每股收益=11.45/7.78=1.47
太逆天了,这业绩炸了,远超预期。

当时我已经比券商给的乐观了,25年只预期了1.1,目前的业绩直接干到预期中2027年的业绩了。
恭喜还持有的小伙伴,真是淘到宝了,目前股价涨了30%多,预期股息率还有5%以上,离谱。
有值得反思的地方,低估了大家买黄金的热情,低估了卖金条的暴利程度,应当修改盈利预测模型,及时跟踪数据。
(本人无任何仓位,仅代表个人看法)
其他公司业绩预报:

榜一的业绩有点。。怎么说呢,印证了1+1=1,合并后重工的业绩直接消失了。
榜3是模组厂商里的头牌,和我拿的那个存储一个赛道的,我觉得这业绩不如我拿的那个。
榜5是热点股,这业绩和估值我看不懂。
我比较关注的是其中一家造纸的,有行业反转的迹象,感觉可以跟踪下。
又到了喜闻乐见的大宗商品市场时刻:
布油:

因为波斯的紧张局势,石油起飞。
目前的情况就是懂王让波斯自我核阉割,提了几个条件,不然就要动手,交易员们都在做看多石油的交易,去定价这个预期。
白银巨震,比昨天下午收盘回调了三四个点:

盘中最高121,最低106,很离谱的振幅。
铜也是巨震:

铜比昨天下午收盘也是回调了两三个点,盘中一度涨了十多个点跳水了。
其他的黄金,铝,锌,锡,铂,都是差不多的走势,巨震后收盘基本都比昨天下午回调了一些。
正如我昨天说言:

这正是无法想象的颠簸,光怪陆离的景象。
核心原因就是对目前大宗商品的定价,人类没有任何经验可以借鉴,历史上从来没有出现过这种情况,必然导致分歧加剧。
外围市场:

波动不大,盘后闪迪发的财报大超预期,涨了十多个点。
懂王下周官宣美联储掌门人,终于要落地了。
我昨天其实已经做好了挨打的准备,抱头蹲在墙角上了,结果银行股单骑救主,虽然资源股跌多涨少,最后还是躲过了这顿毒打,净值又创新高了。
但是这顿打是躲不过的,也许今天新仇旧恨就一起还账了,头盔已经戴好,绷带已经就位。
昨天盘中某个标的过了整数大关,算是到了提前设定的线,这种事情大家该怎么处理就怎么处理,原则放第一位。
哦对了,铝王平替正式改名了,今天就启用新名字了。
可惜名字里没加上一个铝字,导致含铝量下降。
A股就这生态,看名字炒股的人还挺多,整体认知水平参差不齐的,所以有些资金就会利用这个去浑水摸鱼。
至于今天的行情,A股就是个巨大的跷跷板。
如果老登继续发力,小登难免受苦,在目前总体指数非常平稳的情况下,肯定有人得做出牺牲。
老让大家控制仓位,不是喊口号的,希望大家听进去。
万粉感言的话,我想放到周日早晨发,不管当时有多少读者,题目都叫十万粉感言,应该不会差的太多。
所以明天歇一天。
最近后台留言每天都是上千条没看的,翻到绝望,稍微翻一翻手机就卡了。
没办法预约,所以一直开着氪金通道,单子疯了一样的排队,明天集中处理下,更重要的是输出点硬核的东西出来希望可以帮到大家。
一个喜欢保护韭菜的博主,希望大家少少踩坑,多多赚钱!!!