对2026年1月5日A股市场行情,大家有什么预测和看法?
今天是2026年第一个A股交易日。
盘前发生了很多事情,似乎预示着今年的资本市场会有跌宕起伏,波谲云诡的表现。
最重要的事情是委内瑞拉被西大速通,马杜罗夫妇被西大探囊取物般的请走,利好相关赞助商。。。。耐克?

开玩笑的。
咱们这里是财经频道,不JZ,所以只是不带立场的阐述事实,然后考虑相关影响。
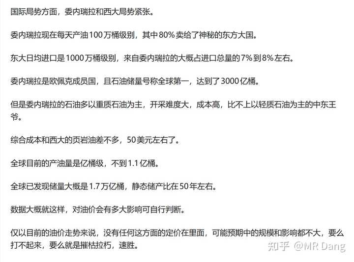
之前在2025年12月1日详细分析过委内瑞拉的石油情况,链接在:
其中对相关影响的分析如图:
12月1日回答
当时的看法是两个选项,打不起来OR摧枯拉朽速胜,现在后者已经实现。
同时还有波斯国内的抗议事件,愈演愈烈,不带立场,大家搜相关报道就行了。
这两个国家共同的特点是东大的石油方面的合作伙伴,那么这会直接影响东大进口石油的安全感。
有的投资者可能想到中X石X这样的标的,觉得油价涨了是利好。
但是我要提醒大家一下,很多石化企业在委内瑞拉都有直接投资,现在西大说要接管委内瑞拉的石油,那对这些企业会有什么影响,是值得思考的一件事情。
除了这些石油的企业,还有一些**车企,**在委内瑞拉和其他南美洲国家是有建厂的,投资者应考虑相关风险。
至于是哪些企业,就不点名了,小白可以自行问AI,多问几个,资深一点的投资者脑海中已经有几个名字了。
至于相关债务的话,大头是几个政策性银行,都是不能上市的,比如大名鼎鼎的GK行,血条厚,问题不大。
至于对石油的影响,我个人认为参考俄乌的烈度和体量,影响在短期内可能是利好原油价格,但是长期随着委内瑞拉天量的储量被开发,有可能是利空。
大宗商品里影响比较大的可以看看沥青,因为委内瑞拉产的马瑞油出沥青率非常高,达到60%以上,而普通原油只有20%不到,大概15%左右。
目前马瑞油出口受阻,国内厂家面临没有原料的困境,如果用其他原料,成本会大幅度上升,所以沥青有可能短期内出现逼空行情。

对西大来说相关的股票受益标的就是一些石油企业,比如巴菲特重仓的OXY。
还得是股神啊,我虽然到不了他的境界,但是我会抄作业。
之前有氪金用户要配置海外资产的时候我也重点推荐了oxy,因为我自认不比巴菲特更了解美股,所以无脑抄作业就行了,股神的绝唱会是凡品么?
对东大来说相关的股票受益标的就是能源安全方面的。
安全是个主观感受,没有客观标准。
感到自身处于不安的境地是常态化的。
但是想证明自己某一方面安全是很难的,需要很多全面的证据。
我从很久之前就劝大家要做安全方面的主线,能源安全,资源安全,国土安全,金融安全等等,因为我们缺乏安全感。
不要做那些受制于人的行业,只要有风吹草动就跌的稀里哗啦,你的投资必须经受得住外部的拷打,而不能是精美的瓷器,一碰就碎。
百度宣布分拆昆仑芯:
这个之前的早报提过,没想到这么快。

受此影响,在百度带领下港股和中概股在咱们放假的时候都偷偷涨了一些。

不过这些发生在委内瑞拉出事前。
很多投资者感觉被背刺了,大A一放假,全球就猛猛的涨,大家都摩拳擦掌,跃跃欲试。刚好要轮到了大A表演的时候,就出黑天鹅了。
放假期间国际大宗商品价格比较平稳,白银涨了两个多点,铂金涨的多一些,涨了五个多点。

有小道消息称东大拒绝了来自外部交割仓的白银订单约5000万盎司,可能会对白银期货市场价格造成一定的扰动。
还有镍也有印尼限产的消息传出,价格波动也会增加。
白酒方面,茅子在i茅台上放1499的飞天茅台,之前每人每天12瓶限额,现在降低到6瓶。
有些想薅羊毛的,我看了下,目前各地的回收价也就在1499附近,没什么大的羊毛可以薅。
如果囤茅子的话,现在这个情况也有可能砸手里,不是很建议。
茅子这波操作直接让白酒二哥白酒三弟压力拉满,股价走势比较差。
资本市场对白酒的争论是比较大的,比如年轻人不喝酒,这种现象也是存在的。
但是年轻人老了以后喝不喝白酒目前尚无定论。
以我的观察,白酒在商务宴请这块还是有一定市场的,其中茅子和wly最大的作用就是减少沟通成本,直接向客人展示宴请定位。
它们的价格透明,共识强。
在酒企销售额日益下降的现在,营销费用也大幅减少,想打破头部企业长期建立的品牌壁垒是非常困难的,因此我个人觉得头部两三家的酒企还是会有韧性的,没有股价走势那么悲观。

某湖股份发布了业绩预报,很好很强大,相关分析已经回答过,在这里不再赘述,感兴趣的可以看之前的回答。
但是资本市场的反应也难以预测,收益和风险需要自己把握。
如果是为了长期持有去参与,这个价位目前看起来还行。如果只是单纯的因为业绩预报,去投机炒作这个消息的话,还是掂量掂量,这也算是人为的消息。

某有色企业项目延期,受到厄瓜多尔情况扰动影响。
这家企业我之前在盘铜矿的时候盘过,资源禀赋一般,估值也不低,没铜王稳。
再结合委内瑞拉的事情,海外的矿到底该打几折需要好好考量考量了。
昨天小作文称某龙头机器人上市绿色通道被叫停,公司紧急回应:

gwy印发《固体废物综合治理行动计划》

无尾矿利用处置的项目不再批准,必须一体化项目。
治理=需要钱=成本提升=涨价

利好已经有磷矿的企业。
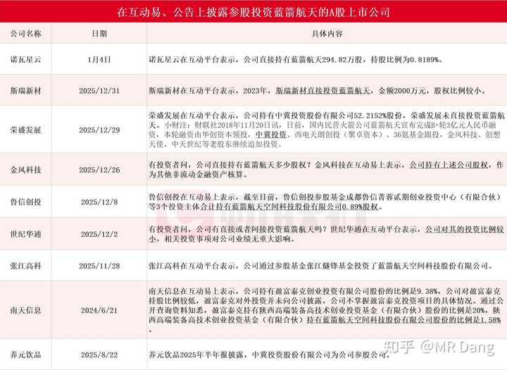
蓝箭ipo进度加速:

相关持股企业:

敲黑板,想炒商业航天的,炒这些企业的一定要在蓝箭正式上市前跑路。
想想之前的摩尔,想想之前的沐曦,正主来了,就没有概念股什么事了,拿在手里随时爆炸。
本周有很多大事,比如1月9的cpi数据发布,1月6的ces,第一个上市大模型智谱在港股亮相。
但是最精彩的无疑是马杜罗的后续进展,起诉审判情况。
很多人担心对大A造成很大的不良影响,我个人觉得不必那么悲观,委内瑞拉经济体量还是太小了,不要自己吓自己,稳住心态。
如果过于焦虑,说明当时选股的时候没有考虑到配置组合的抗风险能力,也没有布局收益于外部环境冲突加剧的标的,应该尽早优化组合。
一个喜欢保护韭菜的博主,希望大家少少踩坑,多多赚钱!